Каталог запасных частей к технике: МТЗ 80Х. Механизм фиксации

zoom-in zoom-out enlarge shrink circle-right circle-left file-text2 info cart arraw right arraw left zoom out zoom in arraw maximize arraw minimize
1
2
3
4
5
5
5
5
6
7
8
9
10
11
12
13
14
15
16
17
18
19
20
21
22
22
23
24
25
26
27
28
29
30
31
32
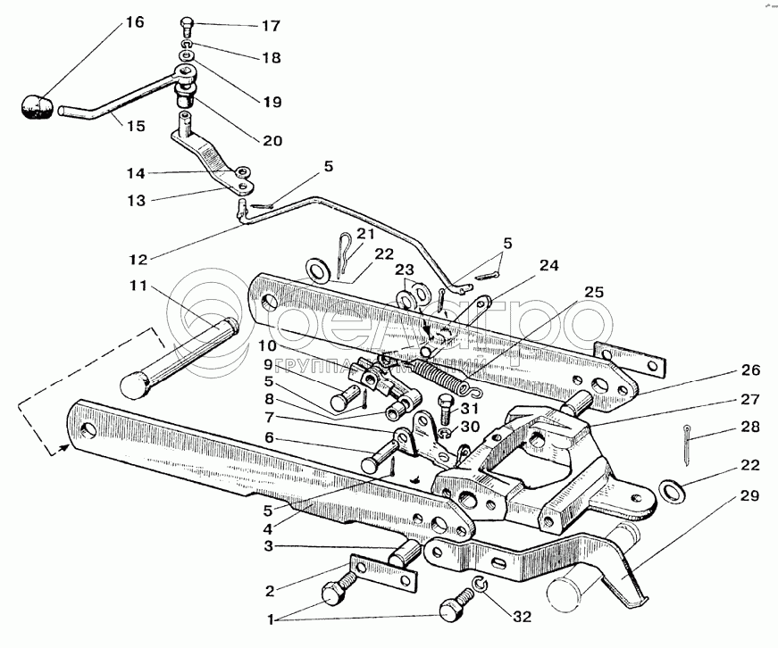
11
80-4619019
Палец
В узле: 1
80-4619019 Палец МТЗ крепления гидроцилиндра Ц-100, нижний Под заказ 3 693 тнг.
16
70-3401093
Наконечник
В узле: 1
70-3401093 Рукоятка МТЗ, Беларусь Под заказ 216 тнг.
20
50-4607082-А
Втулка
В узле: 1
50-4607082А Втулка МТЗ блокировки дифференциала, Беларусь Под заказ 36 тнг.
21
А61.07.001
Шплинт
В узле: 1
А61.07.001 Шплинт МТЗ, Под заказ 75 тнг.
80-4619110-04
Механизм фиксации
В узле: 1
1
М12-6gх30.88.35.019
Болт
В узле: 5
2
70-4619016
Пластина
В узле: 2
3
85-4619017-01
Штифт
В узле: 2
4
80-4619012-Б-01
Тяга
В узле: 1
5
3,2х18.019
Шплинт
В узле: 5
6
Палец12х48
Палец
В узле: 1
7
530-4619033
Кронштейн
В узле: 1
8
50-4605069-01
Втулка
В узле: 1
9
Палец12х32
Палец
В узле: 1
10
70-4619029-Б
Рычаг
В узле: 1
12
80Х-4619134
Тяга
В узле: 1
13
85-4619035
Рычаг
В узле: 1
14
С8.01.019
Шайба
В узле: 1
15
85-4619036
Рукоятка
В узле: 1
17
М6-6gх14.88.35.019
Болт ГОСТ 7798-70
В узле: 1
18
Шайба6Т
Шайба
В узле: 1
19
С6.01.019
Шайба
В узле: 1
22
70-4619042
Шайба
В узле: 2
23
85-4619014
Шайба
В узле: 2
24
80-4619128
Рычаг
В узле: 1
25
70-4616033
Пружина
В узле: 1
26
80-4619105
Тяга
В узле: 1
27
80-4619011
Захват
В узле: 1
28
5х36.019
Шплинт
В узле: 1
29
80-4619020
Пластина
В узле: 1
30
Шайба8Т
Шайба 8Т
В узле: 2
31
М8-6gх16.88.35.019
Болт
В узле: 2
32
Шайба12.ОТ
Шайба
В узле: 1
Содержащиеся в справочниках-каталогах запасные части и детали не предлагаются к продаже, а носят исключительно информационный характер

Ваша заявка была отправлена. В ближайшее время наши специалисты с Вами свяжутся по указанному Вами телефону.

Представьтесь
Поле обязательно для заполнения
Ваш телефон
Введите правильный номер телефона
E-mail
Введите правильный e-mail
Тема
Тема
применяемость финансирование доставка цена, наличие другое сервис и гарантия
Время для звонка
08:00
08:00 09:00 10:00 11:00 12:00 13:00 14:00 15:00 16:00 17:00 18:00 19:00
19:00
08:00 09:00 10:00 11:00 12:00 13:00 14:00 15:00 16:00 17:00 18:00 19:00

Мы постараемся перезвонить в указанное время

Если вы не хотите ждать, то звоните нашим вежливым консультантам:

8 800 100-2-700
Название
Представьтесь
Поле обязательно для заполнения
Ваш город
Ваш город
Ваш телефон
Введите правильный номер телефона
E-mail
Введите правильный e-mail
Сообщение
Вы можете приложить любые документы (например, список требуемых позиций)
Подтвердите, что вы не робот
Подтвердите, что вы не робот
Подтвердите, что вы не робот
Подтвердите, что вы не робот
Спасибо!

Ваше сообщение успешно отправлено!

ЗакрытьПовторить попытку