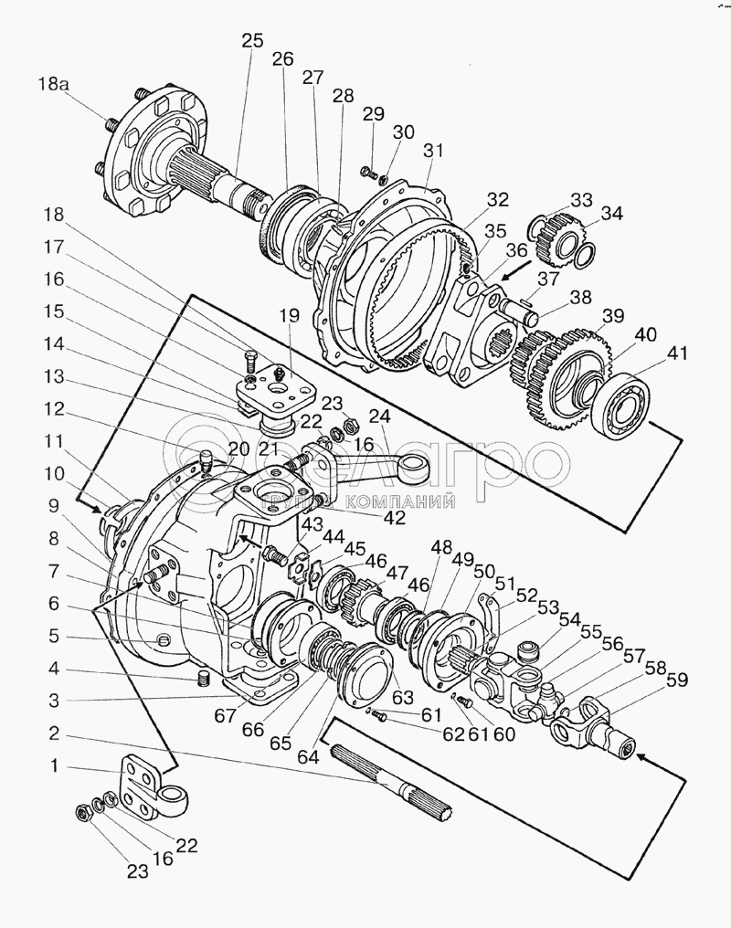
Каталог запасных частей к технике: МТЗ-1522. Редуктор конечной передачи переднего ведущего моста (1222-2300020-05)
Передний ведущий мост. Главная передача переднего ведущего моста. Дифференциал
Передний ведущий мост. Редуктор центральный
822-2308005-07
822-2308005-06
1521-2308050-05
1
1
2
3
4
5
6
7
8
8
9
10
11
12
13
14
15
16
16
16
17
18
19
20
21
22
22
23
23
24
24
25
26
27
28
29
30
31
32
33
34
35
36
36
37
38
39
40
41
42
43
44
45
46
46
47
48
49
50
50
51
52
53
54
55
56
56
56
56
57
58
59
60
61
61
62
63
63
64
65
66
67
180
|
1
1222-2308077
Кронштейн левый
В узле: 1
|
|||||||||||||||||||||||||||||||||||||||||||||||||||||||||||||||||||||||||||||||||||||||
| 1222-2308077 Кронштейн левый МТЗ, ВЗТЗЧ |
|
Под заказ | 18 824 тнг. | ||||||||||||||||||||||||||||||||||||||||||||||||||||||||||||||||||||||||||||||||||||
|
2
822-2308065-01
Вал
В узле: 2
|
|||||||||||||||||||||||||||||||||||||||||||||||||||||||||||||||||||||||||||||||||||||||
| 822-2308065-01 Вал МТЗ горизонтальный (L=290мм) SPILE |
|
Под заказ | 2 624 тнг. | ||||||||||||||||||||||||||||||||||||||||||||||||||||||||||||||||||||||||||||||||||||
| 822-2308065-01 Вал МТЗ горизонтальный (L=290мм), Беларусь |
|
<10 шт. | 9 564 тнг. | ||||||||||||||||||||||||||||||||||||||||||||||||||||||||||||||||||||||||||||||||||||
| 822-2308065-01 Вал МТЗ горизонтальный (L=290мм)* |
|
Под заказ | 25 575 тнг. | ||||||||||||||||||||||||||||||||||||||||||||||||||||||||||||||||||||||||||||||||||||
|
3
1520-2308037-01
Ось
В узле: 1
|
|||||||||||||||||||||||||||||||||||||||||||||||||||||||||||||||||||||||||||||||||||||||
| 1520-2308037-01 Ось МТЗ левая нижняя, ВЗТЗЧ |
|
<10 шт. | 22 349 тнг. | ||||||||||||||||||||||||||||||||||||||||||||||||||||||||||||||||||||||||||||||||||||
|
6
1520-2308002
Стакан
В узле: 2
|
|||||||||||||||||||||||||||||||||||||||||||||||||||||||||||||||||||||||||||||||||||||||
| 1520-2308002 Стакан МТЗ |
|
Под заказ | 25 237 тнг. | ||||||||||||||||||||||||||||||||||||||||||||||||||||||||||||||||||||||||||||||||||||
|
19
1520-2308037
Ось
В узле: 4
|
|||||||||||||||||||||||||||||||||||||||||||||||||||||||||||||||||||||||||||||||||||||||
| 1520-2308037 Ось МТЗ, ВЗТЗЧ |
|
<10 шт. | 21 461 тнг. | ||||||||||||||||||||||||||||||||||||||||||||||||||||||||||||||||||||||||||||||||||||
|
24
1520-2308074
Рычаг правый
В узле: 1
|
|||||||||||||||||||||||||||||||||||||||||||||||||||||||||||||||||||||||||||||||||||||||
| 1520-2308074 Рычаг кулака МТЗ правый, ВЗТЗЧ |
|
<10 шт. | 20 675 тнг. | ||||||||||||||||||||||||||||||||||||||||||||||||||||||||||||||||||||||||||||||||||||
|
24
1520-2308074-01
Рычаг левый
В узле: 1
|
|||||||||||||||||||||||||||||||||||||||||||||||||||||||||||||||||||||||||||||||||||||||
| 1520-2308074-01 Рычаг кулака МТЗ левый, ВЗТЗЧ |
|
Под заказ | 20 675 тнг. | ||||||||||||||||||||||||||||||||||||||||||||||||||||||||||||||||||||||||||||||||||||
|
25
1521-2308070
Фланец
В узле: 2
|
|||||||||||||||||||||||||||||||||||||||||||||||||||||||||||||||||||||||||||||||||||||||
| 1521-2308070 Фланец МТЗ редуктора конечной передачи моста переднего, SPILE |
|
Под заказ | 26 567 тнг. | ||||||||||||||||||||||||||||||||||||||||||||||||||||||||||||||||||||||||||||||||||||
| 1521-2308070 Фланец МТЗ редуктора конечной передачи моста переднего, МЗШ |
|
<10 шт. | 127 812 тнг. | ||||||||||||||||||||||||||||||||||||||||||||||||||||||||||||||||||||||||||||||||||||
|
34
1520-2308059
Сателлит
В узле: 6
|
|||||||||||||||||||||||||||||||||||||||||||||||||||||||||||||||||||||||||||||||||||||||
| 1520-2308059 Сателлит МТЗ редуктора конечной передачи, Z=23, (А) |
|
>10 шт. | 3 246 тнг. | ||||||||||||||||||||||||||||||||||||||||||||||||||||||||||||||||||||||||||||||||||||
|
36
1521-2308030
Водило в сборе
В узле: 2
|
|||||||||||||||||||||||||||||||||||||||||||||||||||||||||||||||||||||||||||||||||||||||
| 1521-2308030 Водило МТЗ переднего моста, МЗШ |
|
Под заказ | 164 821 тнг. | ||||||||||||||||||||||||||||||||||||||||||||||||||||||||||||||||||||||||||||||||||||
|
50
1520-2308035
Стакан
В узле: 2
|
|||||||||||||||||||||||||||||||||||||||||||||||||||||||||||||||||||||||||||||||||||||||
| 1520-2308035 Стакан МТЗ подшипников конечной передачи |
|
Под заказ | 20 533 тнг. | ||||||||||||||||||||||||||||||||||||||||||||||||||||||||||||||||||||||||||||||||||||
|
51
1520-2308021
Прокладка регулировочная
В узле: 20
|
|||||||||||||||||||||||||||||||||||||||||||||||||||||||||||||||||||||||||||||||||||||||
| 1520-2308021 Прокладка МТЗ регулировочная редуктора конечной передачи |
|
<10 шт. | 99 тнг. | ||||||||||||||||||||||||||||||||||||||||||||||||||||||||||||||||||||||||||||||||||||
|
52
1520-2308021-01
Прокладка регулировочная
В узле: 8
|
|||||||||||||||||||||||||||||||||||||||||||||||||||||||||||||||||||||||||||||||||||||||
| 1520-2308021-01 Прокладка МТЗ регулировочная редуктора конечной передачи |
|
<10 шт. | 92 тнг. | ||||||||||||||||||||||||||||||||||||||||||||||||||||||||||||||||||||||||||||||||||||
|
63
1521-2308020
Крышка
В узле: 2
|
|||||||||||||||||||||||||||||||||||||||||||||||||||||||||||||||||||||||||||||||||||||||
| 1521-2308020 Крышка МТЗ, МЗШ |
|
Под заказ | 128 643 тнг. | ||||||||||||||||||||||||||||||||||||||||||||||||||||||||||||||||||||||||||||||||||||
|
65
80-1701045
Гайка
В узле: 2
|
|||||||||||||||||||||||||||||||||||||||||||||||||||||||||||||||||||||||||||||||||||||||
| 80-1701045 Гайка МТЗ, БЗТДиА |
|
<10 шт. | 4 183 тнг. | ||||||||||||||||||||||||||||||||||||||||||||||||||||||||||||||||||||||||||||||||||||
|
66
80-1701056
Шайба
В узле: 2
|
|||||||||||||||||||||||||||||||||||||||||||||||||||||||||||||||||||||||||||||||||||||||
| 80-1701056 Шайба МТЗ валов КПП |
|
<10 шт. | 1 145 тнг. | ||||||||||||||||||||||||||||||||||||||||||||||||||||||||||||||||||||||||||||||||||||
|
180
40-3103016
Болт
В узле: 16
|
|||||||||||||||||||||||||||||||||||||||||||||||||||||||||||||||||||||||||||||||||||||||
| 40-3103016 Болт переднего колеса (МТЗ-ЮМЗ) (А) |
|
Под заказ | 321 тнг. | ||||||||||||||||||||||||||||||||||||||||||||||||||||||||||||||||||||||||||||||||||||
| 40-3103016 Болт переднего колеса МТЗ, ЮМЗ |
|
Под заказ | 614 тнг. | ||||||||||||||||||||||||||||||||||||||||||||||||||||||||||||||||||||||||||||||||||||
|
1520-2308024-20
Шарнир сдвоенный
В узле: 2
|
|||||||||||||||||||||||||||||||||||||||||||||||||||||||||||||||||||||||||||||||||||||||
| 1520-2308024-20 Шарнир МТЗ редуктора конечной передачи, сдвоенный, в сборе SPILE |
|
<10 шт. | 37 018 тнг. | ||||||||||||||||||||||||||||||||||||||||||||||||||||||||||||||||||||||||||||||||||||
Содержащиеся в справочниках-каталогах запасные части и детали не предлагаются к продаже, а носят исключительно информационный характер